Yaitu:
- Guru
- Kepala Sekolah
- Laboran
- Pustakawan
- Penjaga sekolah
- TU sekolah
- Tutor
- Pengawas sekolah
- Instruktur khusus
NUPTK dikeluarkan oleh Dirjen PMPTK guna memenuhi tuntutan UU SISDIKNAS No. 20 tahun 2003 serta UU Guru dan Dosen UU No. 14 tahun 2005 diantaranya:
1. Pemberian tunjangan khusus bagi PTK
2. Melakukan sertifikasi guru
3. Memberikan penghargaan akhir masa bakti
4. Memberikan beasiswa bagi anak guru berprestasi
5. Memberikan peningkatan mutu pendidik PAUD, Tutor, Tutor paket B
6. Program rumah dinas Kepala Sekolah dan Pengawas Sekolah
7. Mendistribusikan dana Blockgrant,guru bantu, pengawas sekolah, Blockgrant operasional
pengawas sekolah
8. Pemberian tunjangan funsional guru non PNS
9. Pemberian tunjangan kelebihan jam mengajar
10.Peningkatan kualifikasi guru dari jenjang D4 ke S1
Nomor Unik Pendidik dan Tenaga Kependidikan atau kerap disingkat dengan NUPTK adalah sederatan angka yang berfungsi sebagai identitas seorang pendidik maupun tenaga kependidikan. NUPTK bersifat nasional dan berlaku untuk seluruh daerah di Indonesia, tidak akan berubah meskipun pemilik NUPTK berpindah tugas. Tenaga pendidik dan kependidikan yang sudah memiliki NUPTK berarti telah diakui oleh Kementerian Pendidikan Nasional sebagai tenaga pedidik dan kependidikan terdaftar.
Adapun manfaat utama NUPTK untuk tenaga pendidik maupun tenaga kependidikan adalah:
- Berpartisipasi dalam sebuah proses/mekanisme pendataan secara nasional sehingga dapat membantu pemerintah dalam merencanakan berbagai program peningkatan kesejahteraan bagi tenaga pendidik.
- Mendapatkan nomor identifikasi resmi dan bersifat resmi dan bersifat nasional dalam mengikuti berbagai program/kegiatan yang diselenggarakan oleh pemerintah pusat/daerah.
Cara Daftar / Pengajuan Permohonan NUPTK
Apabila Anda sebagai tenaga pendidik maupun tenaga kependidikan baik yang sudah PNS maupun yang belum PNS namun BELUM MEMILIKI NUPTK, hendaklah segera melakukan permohonan pengajuan NUPTK dengan cara mengunjungi Dinas Pendidikan Kab./Kota terdekat dan menemui petugas NUPTK dengan membawa berkas NUPTK yang telah disahkan oleh pihak sekolah.
Apabila pihak sekolah tidak memiliki format data usulan NUTPK, hendaklah segera meminta Format usulan NUPTK kepada operator NUPTK di Dinas Pendidikan Kab./Kota terdekat. Biasanya proses pengajuan ini memakan waktu sampai 3 bulan sampai NUPTK yang Anda usulkan tersebut keluar.
Cara Melihat, Mengetahui dan Mencari Data NUPTK Terbaru
Untuk melihat apakah data NUPTK yang anda ajukan tersebut sudah keluar atau belum, anda dapat mengeceknya dengan mengikuti langkah sebagai berikut:- Kunjungi Budi G
- Alternatif Lain
- Pilih Penelusuran
- Pilih Sekolah (untuk melihat data NUPTK berdasarkan tempat tugas)
- Isikan data sekolah anda
- Klik tombol Cari
Sedangkan untuk instrumen pendataan silahkan Klik di BUDI GARJITO dua
Sedangkan untuk calon peserta sertifikasi guru 2013” dari seluruh Provinsi / Kabupaten / Kota, diumumkan secara online. Segera kunjungi situsnya atau Klik di Budi Garjito Tiga
CEK TUNJANGAN Garjito
BERITA TERBARU NUPTK
Jenis Formulir Verval NUPTK (A01, A02, A03, A04)
Pada kesempatan kali ini akan dijelaskan Jenis Formulir Verval NUPTK (A01, A02, A03, A04) agar bapak/ibu guru yang antusias untuk mensukseskan proses VERVAL NUPTK 2013 ini dapat memahami jenis dari formulir tersebut. Adapun jenis formulir tersebut adalah sebagai berikut :
- A01. Formulir ini adalah yang diterbitkan untuk PTK yang telah memiliki NUPTK, dimana sekolah induknya sama dengan sekolah dimana PTK tersebut bertugas saat itu DAN sekolah induk tersebut telah memiliki NPSN. Setelah diunduh dan diisi lengkap, langkah selanjutnya PTK menyerahkan formulir A01 yang telah ditanda tangani kepala sekolah dan distempel serta dilengkapi berkas yang disyaratkan kepada Admin sekolah untuk diverifikasi dan Admin sekolah akan menerbitkan bukti VERVAL LV.1.
- A02. Formulir ini adalah formulir yang diterbitkan untuk PTK yang telah memiliki NUPTK, namun sekolah induk yang terekam di database NUPTK dan ditampilkan pada sistem PADAMU NEGERI berbeda dengan sekolah induk dimana PTK tersebut bertugas saat ini DAN sekolah dimana PTK bertugas sudah memiliki NPSN. Setelah formulir A02 ini diisi dengan lengkap, dan dilengkapi berkas kelengkapan serta tanda tangan dan stempel basah sekolah, selanjutnya formulir ini harus diserahkan kepada Admin Kota/Kabupaten untuk dilakukan proses verifikasi dan validasi. Proses VERVAL Admin dinas kabupaten/kota akan menghasilkan formulir A01 yang akan diserahkan kembali ke PTK bersangkutan. Langkah selanjutnya sama dengan poin 1.
- A03. Formulir ini adalah formulir yang diterbitkan untuk PTK yang telah memiliki NUPTK dimana sekolah induk yang terekam didatabase NUPTK dan ditampilkan pada sistem PADAMU NEGERI telah sama dengan sekolah dimana PTK tersebut bertugas saat ini tetapi atau sekolah induk PTK tersebut berbeda dengan tempat bertugas saat ini DAN sekolah dimana PTK bertugas saat ini tidak memiliki NPSN. Setelah formulir A03 ini diisi dengan lengkap, dan dilengkapi berkas kelengkapan serta ditanda tangani dan stempel basah sekolah, selanjutnya formulir ini harus diserahkan kepada Admin Kota/Kabupaten untuk dilakukan proses verifikasi dan validasi. Proses VERVAL Admin dinas kabupaten/kota akan menghasilkan formulir A01 yang akan diserahkan kembali ke PTK bersangkutan. Langkah selanjutnya sama dengan poin 1.
- A04. Formulir ini akan diterbitkan untuk PENGAWAS. Selanjutnya PENGAWAS harus mengisi formulir A04 dan melengkapi berkas yang disyaratkan dan menyerahkan kepada Admin kabupaten/kota untuk dilakukan VERVAL. Propses VERVAL Admin kabupaten/kota akan menerbitkan bukti VERVAL LV.1.
Jadwal Pemetaan Mutu Pendidikan 2013
Jadwal Pemetaan Mutu Pendidikan 2013~Menurut surat edaran kepala BPSDMPK & PMP nomor 10741/J/LL/213 bahwa dalam rangka menjalankan tugas pokok dan fungsi terkait penjaminan mutu pendidikan BPSDMPK & PMP, akan dan telah melaksanakan kegiatan pemetaan mutu pendidikan. Pemetaan mutu pendidikan ini mengintegrasikan layanan Nomor Unik Pendidik dan Tenaga Kependidikan (NUPTK ) dengan Evaluasi Diri Sekolah (EDS). BPSDMPK & PMP menyediakan layanan transaksional PADAMU NEGERI untuk mendukung layanan NUPTK dan EDS ini pada alamat URL: Padamu Negeri Layanan NUPTK ini memungkinkan proses verifikasi dan validasi dilakukan langsung oleh PTK bersangkutan, Sekolah, UPTD hingga Dinas Pendidikan Kota/Kabupaten. Jika selama ini proses pengentrian NUPTK termasuk perubahan-perubahan riwayat didalamnya dilakukan oleh operator Dinas Pendidikan, maka pada layanan PADAMU NEGERI ini proses entry dan perubahan terhadap riwayat-riwayat NUPTK langsung dilakukan oleh PTK bersangkutan. Petugas Dinas Pendidikan dan LPMP hanya melakukan proses Verifikasi dan Validasi (Verval) terhadap data-data yang diajukan/diubah oleh PTK. Bahkan untuk Formulir A01 proses Verval dapat langsung dilakukan oleh operator sekolah.
Sistem ini merupakan terobosan baru dari BPSDMPK & PMP. Karena, layanan NUPTK pada sistem lama seringkali ditemukan permasalahan-permasalahan ketidak sesuaian data disebabkan volume data yang harus diolah oleh operator Dinas Pendidikan Kabupaten/Kota sangat banyak. Tergantung jumlah sekolah/PTK yang ada di kabupaten/kota tersebut. Dengan adanya sistem ini, maka proses pemutakhiran data dilakukan langsung oleh PTK dan sekolah. Layanan transaksional ini sendiri memerlukan akun Login baik Sekolah maupun Dinas Pendidikan, dan akun ini akan didistribusikan secara resmi oleh Admin PADAMU NEGERI LPMP propinsi masing-masing.
Sesuai surat edaran diatas, proses Verval NUPTK ini sudah dimulai tanggal 3 Juni 2013 dan akan berakhir tanggal 30 September 2013. Jadi bagi bapak/ibu guru/pengawas diseluruh tanah air, kami himbau untuk segera melakukan proses Verval dengan cara mengunduh formulir A01/ A02/ A03/ A04 dan melakukan pemutakhiran serta jangan lupa mengajukan formulir tersebut kepada petugas terkait apakah operator sekolah atau operator dinas pendidikan setempat.
- Masukan NUPTK atau Nama PTK melalui kolom pencarian (lihat Gambar-Gambar berikut). Setelah data PTK yang sesuai ditemukan, klik tombol "Unduh" untuk memperoleh Formulir.
![]() |
| Cara Download Formulir VerVal NUPTK 2013 - 1 |
![]() |
| Cara Download Formulir VerVal NUPTK 2013 -2 |
![]() |
| Cara Download Formulir VerVal NUPTK 2013 -3 |
![]() |
| Cara Download Formulir VerVal NUPTK 2013 -4 |
![]() |
| Cara Download Formulir VerVal NUPTK 2013 -5 |
- Print Formulir kemudian isi dan tanda-tangani, lalu serahkan formulir ke Administrator / Operator sesuai keterangan dalam formulir.
6. Apa Saja Tingkatan (Level) Status NUPTK yang DiVerVal?
- (gambar bintang 1) berarti VerVal NUPTK Lv. 1 sudah Valid
- (gambar bintang 2) berarti Akun Login PTK sudah Aktif
- (gambar bintang 3) berarti Data Diri dan EDS PTK sudah Lengkap
- (gambar bintang 4) berarti VerVal PTK Level 2 sudah Valid (Status Aktif 2013)
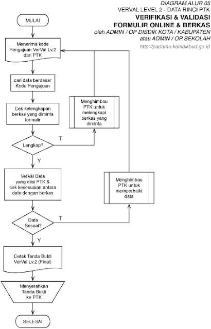
7. Bagaimana Prosedur Pemutakhiran Data NUPTK yang Benar?
Berikut adalah ilustrasi alur prosedur yang dijalankan oleh PTK (Pendidik & Tenaga Kependidikan) dan Petugas (Admin / Operator).a. Prosedur untuk PTK (Pendidik & Tenaga Kependidikan)
- Pengambilan & Penyerahan Formulir A01 / Formulir A02 / Formulir A03 / Formulir A04 atau ALUR 01

Pengambilan & Penyerahan Formulir A01 / Formulir A02 / Formulir A03 / Formulir A04 atau ALUR 01 - Aktivasi Akun & Pengisian Formulir Online atau ALUR 02
![]() |
| Aktivasi Akun & Pengisian Formulir Online atau ALUR 02 |
b. Prosedur untuk Petugas (Admin / Operator)
![]() |
| Verifikasi & Validasi (VerVal) Formulir A02 / A03 / A04 atau ALUR 03 |
- Verifikasi & Validasi (VerVal) Formulir A02 / A03 / A04 atau ALUR 03
- Verifikasi & Validasi (VerVal) Formulir A01 atau ALUR 04

Verifikasi & Validasi (VerVal) Formulir A01 atau ALUR 04 - Verifikasi & Validasi (VerVal) Formulir Online & Berkas atau ALUR 05

Verifikasi & Validasi (VerVal) Formulir Online & Berkas atau ALUR 05
Download Contoh Formulir A01, Formulir A02, Formulir A03, Formulir A04, Contoh Tanda Bukti VerVal lv.1 untuk PTK dan Contoh Tanda Bukti VerVal lv.1 untuk Pengawas Sekolah
- Download Contoh Formulir A01
- Download Contoh Formulir A02
- Download Contoh Formulir A03
- Download Contoh Formulir A04
- Download Contoh Tanda Bukti VerVal lv.1 untuk PTK
- Download Contoh Tanda Bukti VerVal lv.1 untuk Pengawas Sekolah






